STT

1. MicroZed board From AVNET

MicroZed Image

MicroZed™ is a low-cost SOM that is based on the AMD Xilinx Zynq®-7000 SoC. In addition to the Zynq-7000 SoC, the module contains the common functions and interfaces required to support the core of most SoC designs, including memory, configuration, Ethernet, USB, and clocks. On the bottom side of the module, MicroZed contains two 100-pin I/O headers that provide connection to two I/O banks on the programmable logic (PL) side of the Zynq-7000 SoC device. When plugged onto a user designed baseboard or carrier card, these 100-pin connectors provide connectivity between the Zynq-7000 SoC PL I/Os and the user circuits on the carrier card. MicroZed also includes on-board power regulation that supports 5 V input with an option to support 12 V input.

Industrial Temperature MicroZed SOMs are built with components supporting extended temperatures of -40 to +85°C, with the exception of the use of the microSD card connector. Due to the configurability of the Zynq device, the user must perform final temperature testing validation.
 

Key Features

  • SoC
    • XC7Z010-1CLG400C or
    • XC7Z020-1CLG400C
  • Memory
    • 1 GB of DDR3 SDRAM
    • 128 Mb of QSPI Flash
    • Micro SD card interface
  • Communications
    • 10/100/1000 Ethernet
    • USB 2.0
    • USB-UART
  • User I/O (via dual board-to-board connectors)
    • 7Z010 Version
      • 108 User I/O (100 PL, 8 PS MIO)
      • PL I/O configurable as up to 48 LVDS pairs or 100 single-ended I/O
    • 7Z020 Version
      • 123 User I/O (115 PL, 8 PS MIO)
      • PL I/O configurable as up to 55 LVDS pairs or 115 single-ended I/O
  • Other
    • 2x6 Digilent Pmod® compatible interface providing 8 PS MIO connections for user I/O
    • AMD Xilinx PC4 JTAG configuration port
    • PS JTAG pins accessible via Pmod or I/O headers
    • 33.33 MHz oscillator
    • User LED and push button

 

2. integrated MicroZed board to 120MSPS High Speed ADC - 4 Channel

Here is image of PCB of 120MSPS High Speed ADC - 4 Channel

Here is 3D image of PCB on 120MSPS High Speed ADC - 4 Channel

Here is 3D TOP image of 3D PCB on 120MSPS High Speed ADC - 4 Channel

Here is Bottom image of 3D PCB on 120MSPS High Speed ADC - 4 Channel

2.1 PCB of 120MSPS High Speed ADC - 4 Channel

Here is 2D Top layer image of PCB on 120MSPS High Speed ADC - 4 Channel

 

Here is 2D layer1 image of PCB on 120MSPS High Speed ADC - 4 Channel

Here is 2D layer2 image of PCB on 120MSPS High Speed ADC - 4 Channel

Here is 2D Bottom layer image of PCB on 120MSPS High Speed ADC - 4 Channel

2.2 Schematic of 120MSPS High Speed ADC - 4 Channel

Here is schematic of AD9628 ADC in board 120MSPS High Speed ADC - 4 Channel

 

Here is schematic of ADA4938 ADC Bufffer in board 120MSPS High Speed ADC - 4 Channel

Here is schematic of ADV7125 DAC in board 120MSPS High Speed ADC - 4 Channel

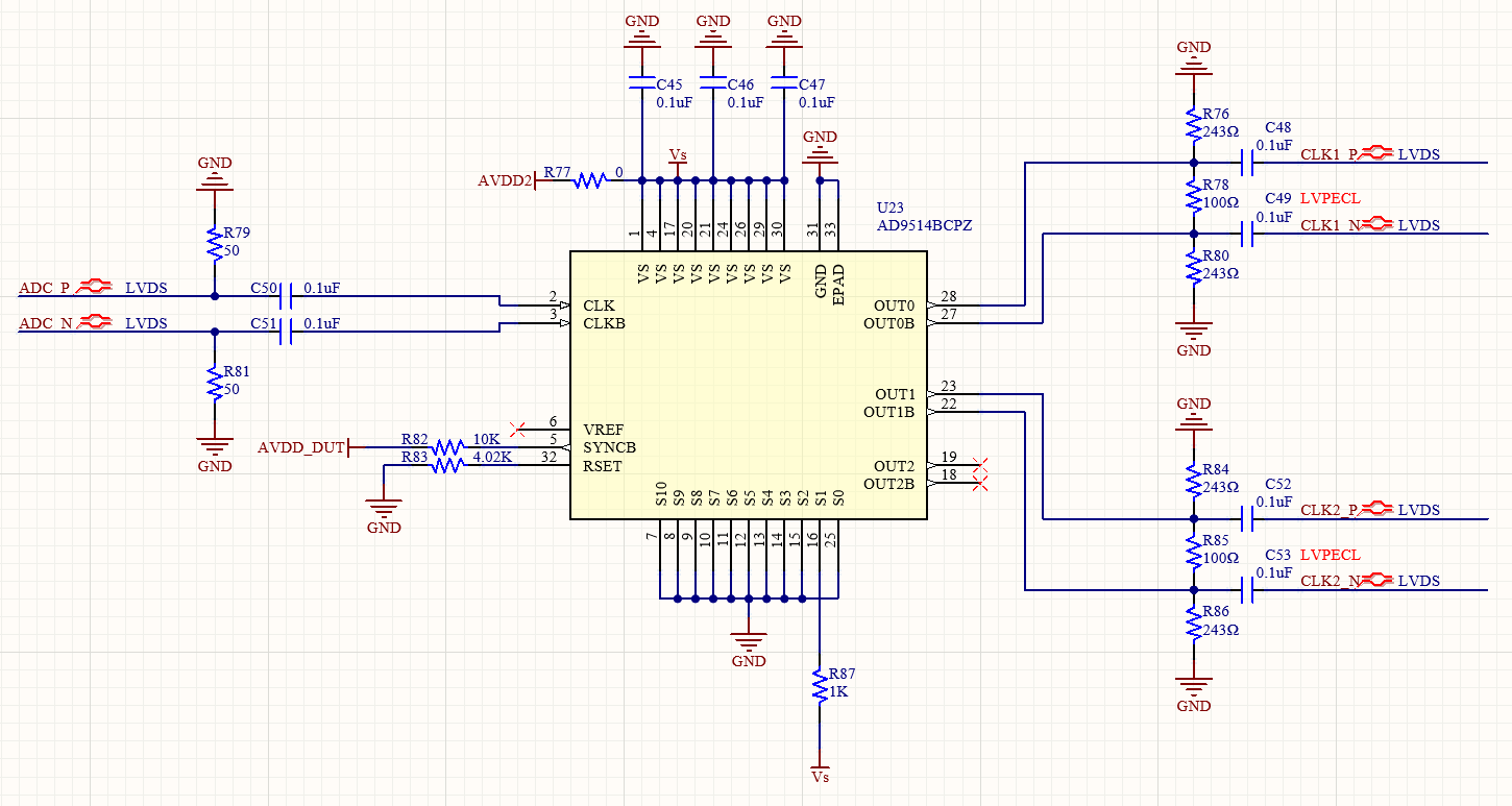
Here is schematic of AD9514 Clock buffer in board 120MSPS High Speed ADC - 4 Channel

3. Result Data of 120MSPS High Speed ADC - 4 Channel

Here is result of data read by AD9628, 12 bit

 

Here is result of data read by AD9628 and Barker demodulation

Here is result of data after mixer